Our Center
Sion(W)
Email Us
shivtutorials12@gmail.com
Call Us
+91 83691 73133

IGCSE

The International General Certificate of Secondary Education (IGCSE) is a globally recognized qualification offered to students aged 14 to 16. Developed by the University of Cambridge International Examinations (CIE), IGCSE is renowned for its international perspective, rigorous assessment standards, and flexibility in curriculum design. It caters to a diverse range of learners, providing a solid foundation for further academic pursuits or entry into the workforce.

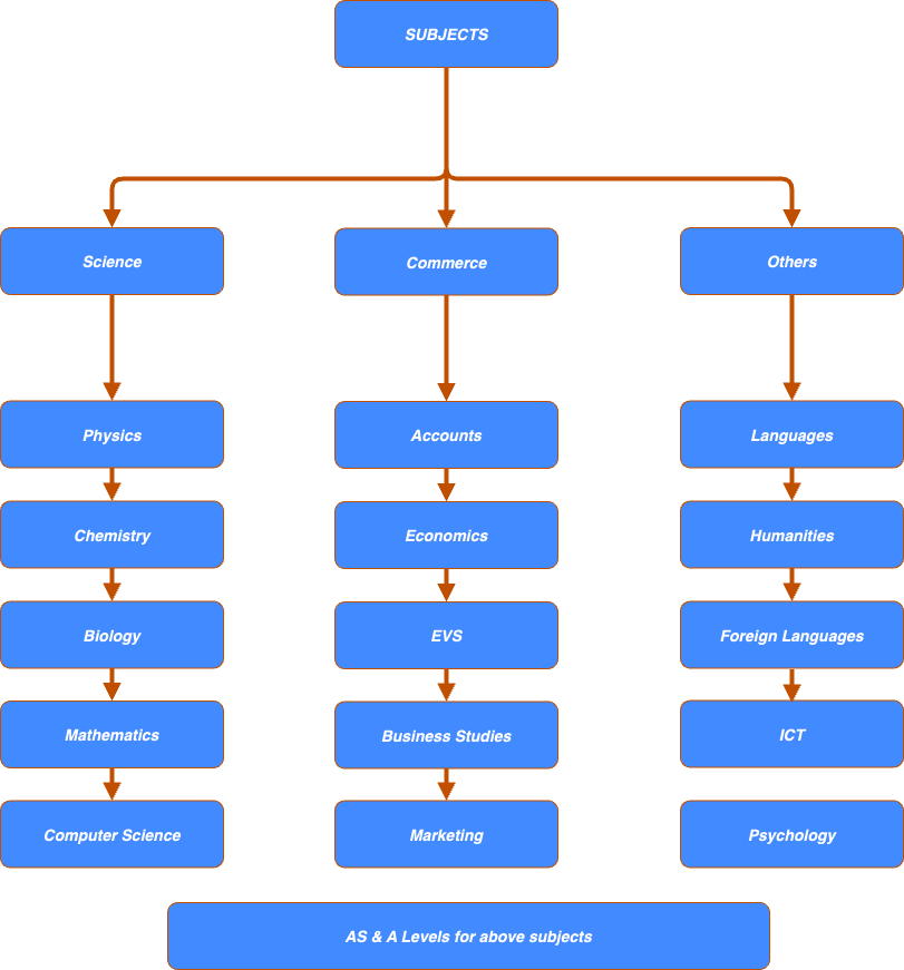
The IGCSE curriculum typically spans from Grade 5 to Grade 10, aligning with the Cambridge Lower Secondary Programme and leading to the Cambridge Upper Secondary Programme. It encompasses a broad spectrum of subjects including Mathematics, English Language, Sciences, Humanities, Languages, and Creative, Technical, and Vocational subjects. The curriculum is structured to promote critical thinking, problem-solving, and practical application of knowledge, preparing students for success in higher education and beyond.

To Know More
To Know More

Problems Faced by Students

  1. Adaptation to International Standards: Students transitioning to IGCSE from other educational systems may initially struggle to adapt to the international standards and assessment formats employed by the Cambridge curriculum.
  2. Depth and Rigor of Content: IGCSE places a strong emphasis on depth of understanding and application of knowledge rather than memorization. Some students may find the depth and rigor of content challenging, particularly in subjects that require abstract thinking and analytical skills.
  3. Time Management: The comprehensive nature of the IGCSE curriculum coupled with the need for thorough preparation for examinations requires effective time management skills. Students may face difficulties in balancing academic demands with extracurricular activities and personal commitments.
  4. Assessment Pressure: IGCSE examinations are renowned for their rigor and high standards of assessment. Students often experience pressure to perform well in these examinations, leading to stress and anxiety.
  5. Language Proficiency: English is the primary language of instruction in IGCSE, and proficiency in English is essential for success in all subjects. Students whose first language is not English may encounter challenges in mastering academic English language skills.

How we help

  1. Customized Learning Experience: We offer personalized attention and tailored instruction to address the specific learning needs and pace of individual students. This customized approach ensures that students receive support in areas where they require additional assistance.
  2. Expert Guidance: Experienced tutors with in-depth knowledge of the IGCSE curriculum provide expert guidance and clarification on complex concepts. They offer insights into examination patterns, marking schemes, and effective study strategies to enhance student performance.
  3. Practice and Assessment: We facilitate regular practice sessions and assessments to consolidate learning and track progress. Mock examinations and practice tests help students familiarize themselves with the examination format, improve time management skills, and identify areas for improvement.
  4. Enhanced Understanding: We focus on promoting conceptual understanding and critical thinking skills rather than rote memorization. Tutors employ engaging teaching methodologies, real-life examples, and interactive sessions to facilitate deeper understanding of subject matter.
  5. Holistic Support: Beyond academic assistance, tutorials offer holistic support to students by addressing their emotional and psychological well-being. Tutors provide mentorship, encouragement, and motivation to help students navigate challenges and build resilience.
Get In Touch

Block-3B6,1st Floor,New Sion CHSL, Sion(W)

+91 83691 73133

shivtutorials12@gmail.com


Privacy Policy

Find us at:


© ShivTutorials.in. All Rights Reserved. Designed by HTML Codex